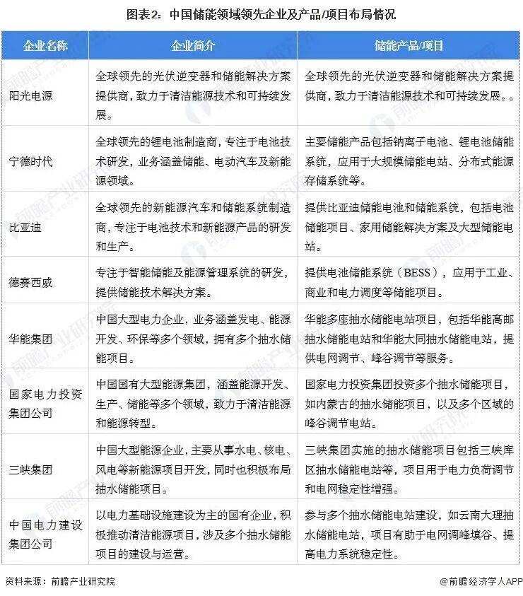
地方关于制定国平易近经济和社会成长第十五个五年规划的》发布,此中提到,全面提拔电力系统互补互济和平安韧性程度,科学结构抽水蓄能,鼎力成长新型储能,加速智能电网和微电网扶植。提高终端用能电气化程度,鞭策能源消费绿色化低碳化。加速健全顺应新型能源系统的市场和价钱机制。这是地方十五五规划初次将鼎力成长新型储能提拔到国度计谋高度,相较于十四五”规划,定位更高、方针更明白。(财联社)12月31日,国度成长委、国度能源局结合发布《关于推进电网高质量成长的指点看法》。此中提出,加速建立新型配电系统。落实新型城镇化、村落复兴计谋要求,适度超前规划变配电设备结构,差同化提高局部规划设想和灾祸防控尺度。推进配电网柔性化、智能化、数字化转型,实现配电网从保守无源单向辐射收集向有源双向交互系统改变,支撑扶植分布式储能和电网替代型储能,提拔配电网取各类并网电力新业态的交互程度。完美增量配电网成长政策。(财联社)12月15日,广州市人平易近发布《斑斓广州扶植规划纲要(2025-2035年)》。此中提出,积极培育新兴绿色低碳财产。高尺度扶植白云区、黄埔区、花都区等新型储能财产园。以再制制和动力电池分析操纵范畴为沉点,培育强大资本分析操纵财产,支撑有前提的区开展汽车零部件再制制财产园扶植。强大绿色环保财产,推进环保财产补链强链延链,强化跨行业、多范畴协同成长,提拔集成化系统化智能化手艺、配备、办事的供给能力和质量。(广州市人平易近)12月19日,沈阳市委发布关于制定沈阳市国平易近经济和社会成长第十五个五年规划的。指出!鼎力成长新能源财产,鞭策风光氢储一体成长,扩大氢能制储输用,电化学储能、风电配备和高效光伏组件等研发出产。培育强大新兴财产和将来财产。打制新兴支柱财产,培育新的增加引擎。一体推进立异设备扶植,手艺研究开辟、产物迭代升级,推进新手艺新产物新场景大规模使用示范步履,强大专精特新和单项冠军企业群体。(沈阳市委)12月23日,招远市人平易近印发《招远市绿色低碳高质量成长实施方案》。文件提出,培育氢储等洁净能源财产。稳步推进新型储能试点示范,积极开展先辈压缩空气储能、钠离子电池,固态锂离子电池手艺,飞轮储能手艺规模化使用以及核电抽汽蓄能等示范使用。摸索结构制氢-储氢-加氢-用氢财产,扶植氢能研发核心,鞭策制氢、储氢、加氢、用氢示范使用和财产化成长。成长储能变流器等储能财产,引进储能逆变器及储能集成系统企业。推进海优势电、海上光伏设置装备摆设新型储能项目落地,提拔海优势电系统的消纳操纵程度和容量支持能力。(招远市人平易近)12月29日,云南省委关于制定云南省国平易近经济和社会成长第十五个五年规划的发布。此中提到,积极成长计谋性新兴财产和将来财产。实施财产立异工程,加速生物医药、新材料、先辈配备制制、数字经济、低空经济等计谋性新兴财产成长,鞭策新能源电池财产等延链补链强链,勤奋培育新兴支柱财产。积极谋划结构将来财产,成立将来财产投入增加和风险分管机制,因地制宜鞭策生物制制、人工智能、氢能及新型储能等成为新的经济增加点。完美财产生态,加速成长创业投资,实施新手艺新产物新场景大规模使用示范步履。指导手艺、本钱、人才等优良资本要素向沉点范畴和劣势企业集聚。鼎力培育专精特新“小巨人”、制制业单项冠军企业。(财联社)12月19日,省市发布《市委关于制定市国平易近经济和社会成长第十五个五年规划的》。提出!培育强大新兴财产和将来财产。数智时代成长趋向,实施财产立异工程,一体推进立异设备扶植、手艺研究开辟、产物迭代升级。加速成长生命健康、绿色健康建建、数据办事、新材料、新型储能、低空经济、平安应急配备、空天消息等新兴财产。久久为功扶植国度区域医疗核心和国际医疗,打制特色专科引领、医产研教医养融合成长的一流生命健康之都。推广超低能耗建建、建建光伏一体化、拆卸式建建、智能建制,成长绿色健康建建全财产链。提拔高机能膜材料财产链程度,建立全球膜材料手艺策源、使用高地。开辟多元储能手艺方案,扶植国际领先的储能财产,聚焦新型储能、消费电子等使用范畴,高质量鞭策固态电池财产成长。(省市) 从狭义上讲,储能特指针对电能的存储,即操纵化学或者物理的方式将发生的能量存储起来并正在需要时的一系列手艺和办法。按照分歧的储能手艺,储能次要分为机械储能、电化学储能、热储能、化学储能、电磁储能等。操纵这些储能手艺,电能以机械能、化学能、热能等形式存储下来,并当令反馈回电力收集。目前,此中机械储能以抽水蓄能为从,电化学储能以锂离子电池储能为从,其余储能手艺市场极小,还有待开辟。2023年中国储能行业市场规模约1296。82亿元,近四年复合增速高达115。79%。 电化学储能范畴中,宁植时代、比亚迪是行业的领军企业,正在抽水储能范畴,三峡集团、华能集团、国度电力投资集团等保守电力企业是次要合作者。这些公司通过投资和扶植大规模抽水储能电坐,提拔电网调理能力,支撑可再生能源的消纳。 按照ICC披露的数据,2022年,中国储能电池产量为120。31GWn,从市场份额占比来看,宁榼时代和比亚迪占比最高,别离约为38。4%和9。7%。桫辉能源、亿纬锂能和瑞浦兰钧市场份额占比也正在5%以上。 前瞻财产研究院认为,跟着中国储能电池行业的快速成长,大容量、大型化、易收受接管和数字化将成为储能电池次要的成长标的目的。正在大容量方面,划一规模下储能器件的大容量能够削减单体电池利用数量,降低单体电池分歧平衡的难度,从而降低电池发生热失控甚至起火的概率;正在大型化方面,大型化是设置装备摆设员活的电化学储能手艺正在电力系统中阐扬从导的感化的必经之。正在易收受接管方面,研制晶收受接管的储能电池系统,使收受接管收益具备吸引力是将来成长大标的目的;正在数字化方面,储能产物全生命周期数字化消息既能够向上为电网安排及供给主要支持,也能够向下为焦点部件的形态诊断、机能提拔供给数据参考。 12月18日,阳光电源颁布发表,近日沙特7。8GWh储能项目全容量并网,这是全球最大构网手艺使用项目。项目估计每年放电量22亿度,可满脚40万家庭全年用电,帮推沙特“2030愿景”实现。(财联社)记者从南方电网广西电网公司获悉,12月29日,跟着广西南宁抽水蓄能电坐最初一台机组投产发电,广西首座抽水蓄能电坐全面建成投产。据悉,南宁抽水蓄能电坐2021年11月获得项目核准,2022年7月从体工程开工。南网储能公司南宁抽蓄项目部总司理朱泽宽引见,南宁抽水蓄能电坐总投资约80亿元,安拆4台30万千瓦机组,每年最多可消纳洁净能源25亿千瓦时,响应削减二氧化碳排放220万吨。(财联社)12月30日,中广核新能源正在港交所通知布告称,12月30日,中广核深圳(本公司的全资从属公司)取中广核风电(中广核的非全资从属公司)订立储能办事和谈,据此,中广核风电(或其从属公司)同意向中广核深圳(或其从属公司)供给储能办事。(中广核新能源)12月29日,能辉科技发布投资者关系勾当记实表,公司海外储能市场已取得计谋冲破和项目落地。公司于2025年11月签订了“350MWh储能框架合同,落地第一批订单并收到预付款,公司后续将交付液冷储能柜、PCS、EMS等产物。(能辉科技)12月25日,据宁德时代官微动静,近日,公司取思源电气签订为期三年的储能合做备忘录,方针合做电量50GWh。两边将基于各自保守劣势范畴,推广储能市场化双采模式,配合提拔财产链协同效率。宁德时代暗示,将来三年,两边将环绕储能系统、输配电等配套设备,实现财产链上下逛的双向协同。正在此根本上,两边还将加强手艺交换取项目合做,提拔项目交付效率取靠得住性,加快储能系统正在新型电力收集中的规模化使用。(宁德时代)12月28日,宁德时代供应商大会正在福建宁德举行。宁德时代称,2026年将正在换电、乘用车、商用车、储能等范畴大规模使用钠电池,无望构成“钠锂双星闪烁”的新趋向。(财联社)12月26日,智光电气通知布告称,公司控股子公司智光储能取扬州新概念电气签定了1。19亿元的《买卖合同》,扬州新概念电气向智光储能采办高压级联储能系统。合同若成功履行估计将对公司本年度以及将来年度经停业绩发生积极影响。(智光电气)12月26日,深圳能源通知布告称,公司全资子公司深能北方能源控股无限公司所属全资子公司深能(酉乌珠穆沁旗)能源无限公司拟投资扶植深能锡林郭勒酉乌珠穆沁旗电网侧压缩空气储能项目,总投资为68。22亿元,此中自有资金为13。94亿元,其余投资款拟通过融资处理。用于北方控股公司向项目公司增资。项目旨正在推进新能源消纳,占领电力系统环节节点,合适国度政策和公司成长计谋。(深圳能源)12月21日,上能电气向印度Khavda能源成功交付576MW储能变流器。该储能电坐由ADANI集团开辟,采用上能电气集中式储能变流器,建成后总规模达1126MW/3530 MWh,将成为印度规模最大的储能电坐、同时也是全球最大的单体储能电坐之一。(财联社)12月23日,海博思创通知布告称,公司全资子公司海博思创智制拟开展海博思创智能绿色储能工场项目”,项目投资总额估计20亿元人平易近币,拟选址于市区高端制制业。本项目位于市区高端制制业,焦点营业涵盖储能集成系统的研发、制制取测试。项目将扶植包含系统集成产线、研发测试核心及配套设备的一体化储能财产,旨正在进一步提拔规模化、智能化的高端储能产物研发、制制及测试能力。本项目标实施估计将对公司将来财政情况和运营发生积极影响,有帮于提拔公司的持久可持续成长能力取盈利能力。(海博思创)12月25日,天合光能正在互动平台暗示,公司2025年第四时度储能产物估计出货量超5GWh,全年出货量超8GWh!2026年储能产物估计出货量超15GWh。(天合光能) 2025年12月11日,武汉佳兆储能科技无限公司颁布发表完成数万万元+轮融资,由光合创投领投、顺为本钱跟投,资金将专项用于产物研发迭代、焦点团队扩充及财产化平台扶植,以支持全球首个兆瓦级(MW级)液态金属电池储能系统的交付取使用。做为国内首家液态金属电池储能系统供应商,佳兆储能依托华中科技大学强电磁手艺全国沉点尝试室,已建成国内首条10MWh液态金属电池中试产线,其手艺以高平安性、长命命,低成本和易收受接管等劣势,正鞭策液态金属电池从尝试阶段迈向规模化、市场化使用,为数据核心、电网调峰及可再生能源消纳等范畴供给新型储能处理方案。(企查猫)2025年12月11日,艾博特瑞能源科技(姑苏)无限公司完成A轮融资,投资方为三合本钱,本轮融资将次要用于公司储能手艺范畴的研发投入及市场拓展,以加快其正在全钒液流电池范畴的财产化历程。(企查猫)2025年12月22日,浙江尚高新能源无限公司完成1000万元人平易近币轮融资。本轮融资将次要用于新型储能产物的研发迭代、从动化出产线升级及国际市场营销系统的强化。(企查猫)12月30日,万里股份通知布告称,公司部属全资子公司万电拟以现金900万元收购普凯世纪储能科技无限公司100%股权。普凯世纪储能成立于2023年,从停业务为环绕电池为焦点的光储充一体化处理方案。目前普凯世纪储能已签订落地了五个贸易物业的光伏、储能、充电桩处理方案项目并全数一般运营。(企查猫)12月29日,融捷股份通知布告称,公司拟取控股股东融捷投资控股集团无限公司配合投资设立新能源运停业务控股子公司,注册本钱10。000万元人平易近币,公司持股51%。此次买卖形成联系关系买卖,已通过公司董事特地会议和第九届董事会第二次会议审议。新公司将次要处置大型储能运营、工贸易储能运营、充换电运营等营业,无望拓宽公司财产结构,鞭策营业多元化成长。(企查猫)近日,大唐甘肃发电无限公司发生工商变动,注册本钱由约91。89亿人平易近币增至约103。89亿人平易近币,增幅约13%。公司成立于2004年6月,代表报酬王建伟,运营范畴包罗集中式快速充电坐、储能手艺办事、以自有资金处置投资勾当等。股东消息显示,该公司由中国大唐集团无限公司全资持股。(企查猫)12月22日,东软载波通知布告称,公司拟以自有资金对全资子公司广东东软载波增资10。000万元,增资后广东东软载波注册本钱将变动为16,000万元。同时,广东东软载波拟取佛山市南海区大沥世盈实业无限公司、广东储云能源科技无限公司、广东顺德电力设想院无限公司配合设立控股子公司广东泓清润储能无限公司,注册本钱为1亿元人平易近币,广东东软载波出资6,000万元人平易近币,占注册本钱的60%。泓清润储能打算向相关行业从管部分申请投资扶植国度新型储能立异核心佛山南海(南海区丹桂储能项目)。投资设立泓清润储能公司,将向相关行业从管部分申请投资扶植储能电坐,是公司将前期储能手艺堆集和产线能力为具体贸易化项目标主要行动。(企查猫) 12月25日,据中国国度电投集团,全球首套超高温热泵储能手艺储诺当天正在发布。长时储能是当前能源转型的“必选项”。国度电投集团地方研究院提出热泵储能手艺线,霸占了系统构型、焦点设备、系统节制等系统环节手艺难题,成立了具备完全自从学问产权的热泵储能手艺系统,扶植了全球首套超高温热泵储能手艺中试系统,颠末西安热工院的第三方机能测试,曾经过7次完整充放电,系统各项焦点参数均达到或优于设想值,系统不变,手艺目标全球领先。(中国旧事网)?。
|